2020Äê6ÔÂ28ÈÕ£¬CA88»·¾³Ï²»ñºÓÄÏÊ¡ÌÀÒõÏØ³ÇÇø»·ÎÀÊг¡»¯ÌØÐí¾ÓªÏîÖ÷ÕÅÖбê֪ͨÊé¡£¸ÃÏîÄ¿ÊÇCA88»·¾³Âä×ÓºÓÄϵÄÊ׸ö»·ÎÀÒ»Ì廯ÏîÄ¿£¬ÎÒÃǽ«ÒÔ´ËÏîĿΪÆõ»ú£¬½ß³Ï¾¡ÖÇÎªÍÆ¶¯ÌÀÒõÏØ»·ÎÀ²úÒµµÄÉý¼¶·¢Õ¹¹±Ï×CA88»·¾³Á¦Á¿¡£
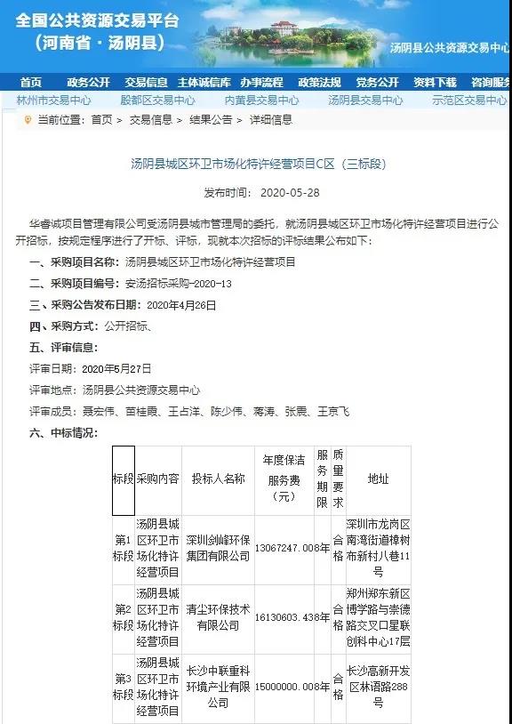
ºÓÄÏÊ¡ÌÀÒõÏØ³ÇÇø»·ÎÀÊг¡»¯ÌØÐí¾ÓªÏîÄ¿(BOT)
ÌÀÒõÏØÎ»´¦ÖÐÔ¸¹µØ£¬´ÓÊôÓÚºÓÄÏÊ¡°²ÑôÊУ¬ÊǽáºÏ¹úµØÃûר¼Ò×鶨ÃûµÄ“ǧÄê¹ÅÏØ”£¬¹ú¶È¼¶ÐÂÐ͹¤Òµ»¯²úҵʾ·¶»ùµØ¡¢Å©Òµ²úÒµ»¯Ê¾·¶»ùµØ¡¢Ê³Æ·°²È«Ê¾·¶ÏØ£¬ÖйúʳƷ¹¤ÒµÐ»áÆÀ¶¨µÄÂ½ÐøÁù½ìÊ®¶þÄê“È«¹úʳƷ¹¤ÒµÇ¿ÏØ”¡¢È«¹úΨһ“ÖйúʳƷ¹¤ÒµÃûÏØ”¡£ÌÀÒõÏØÆ¾½èÆäÎÄ»¯µ×ÔÌÉîºñ¡¢ÇøÎ»½»Í¨Óźñ¡¢²úÒµ·¢Õ¹Ç¿¾¢¡¢Éú̬»·¾³ÈáÃÀ¡¢·þÎñ»·¾³ÓÅ»¯µÈÌØµã£¬ÔÚÖÐÔÌڷɵķ¢Õ¹ºêͼÖÐÒì¾üÍ»Æð¡¢¶ÀÁì·çɧ¡£
¸ÃÏîÄ¿ÖØÒªÎªÌÀÒõÏØ²úÒµ¼¯¾ÛÇø¾©¸Û°Ä¸ß¿ìÒÔÎ÷²¿ÃÅ£¨ÄÏÆðÕñÐ˴󷣬±±ÖÁÓÀͨ´ó·£¬Î÷ÆðÌú¶«Â·£¬¶«ÖÁ¾©¸Û°Ä¸ß¿ì£©ºÍ¾©¸Û°Ä¸ß¿ìÒÔ¶«²¿ÃÅ£¨ÄÏÆðÑô¹â´ó·£¬±±ÖÁÈËÃñ·£¬Î÷Æð¾©¸Û°Ä¸ß¿ì£¬¶«ÖÁÌÀ·ü·£©Ìá¹©ÇøÓò±£½à·þÎñ¡£±£½àÃæ»ý3009607 ©O£¬Éæ¼°¹«²Þ23×ù£¬À¬»øÖÐתվ4×ù¡£
ÖбêÄ껯£º15,000,000Ôª
·þÎñÆÚÏÞ£º8Äê
ÖбêºÏͬ×ܶ120,000,000Ôª
¸ÃÏîÄ¿ÖÂÁ¦ÓÚÔÚ»ù´¡»·ÎÀÒ»Ì廯ҵÎñÁìÓòµÄ»ù´¡ÉÏ£¬»ý¼«ÏìÓ¦¹ú¶ÈºÅÕÙ£¬Ñ¡È¡“ÖÇÄÜ·ÖÀà+ÖÎÀí·ÖÀà”µÄģʽ£¬ÍƹãÉúÑÄÀ¬»øµÄÔ´Í··ÖÀà¡£CA88»·¾³½«Í¨¹ýͶ·ÅÉ豸¡¢³µÁ¾ºÍÅäÌ×½¨É裬ѡȡÏßÉÏÏßÏ´óÁ¦¶ÈÐû´«¡¢¶¨ÆÚ·¢Õ¹°´Ê±¶¨µãÍøÂç»î¶¯¡¢Ô´Í··ÖÀàÊèµ¼¡¢·ÖÀàͶ·ÅÁìµ¼¡¢¶þ´Î·Ö¼ð¡¢·ÖÀàÍøÂçµÈ¶àÖÖ¼¿Á©£¬½áºÏϵͳÖÎÀíÆ½Ì¨£¬´ïµ½À¬»ø¼õÁ¿³ÉЧ¡£
CA88»·¾³½«±ü³Ð“ÈÃÊÀ½ç¸üÇå½à£¬Èý«À´¸üÃÀºÃ”µÄÆóÒµÔ¸¾°£¬°²ÉíÓÚÖйú»·¾³ÖÎÀíÈ«¾Ö£¬²»ÐÝÍÆ³öÍÆ½ø»·¾³ÖÎÀí·þÎñ´´Ð·¢Õ¹µÄй¤ÒÕ¡¢ÐÂģʽ£¬ÎªÖйú»·¾³±£»¤Óë¿É³ÖÐø·¢Õ¹±£¼Ý»¤º½¡£